

检验检测服务业是国家重点支持发展的高技术服务业、科技服务业、生产性服务业和战略性新兴产业,在提升产品质量、推动产业升级、保护生态环境、促进经济社会高质量发展等方面发挥着重要作用。为推动检验检测服务业高质量发展,培育千亿级检验检测服务业集群,服务成渝地区双城经济圈建设、西部陆海新通道建设等国家战略,依据《“十四五”认证认可检验检测发展规划》《重庆市国民经济和社会发展第十四个五年规划和二○三五年远景目标纲要》,编制本规划。
(一)发展基础。
党的十八大以来,我市检验检测服务业得到快速发展,初步建立起产品质量、卫生医疗、生态环境、建设工程、交通运输等门类齐全的检验检测服务供给体系,检验检测产业链上、中、下游集群化发展态势基本形成,行业重要性日益凸显,服务制造业发展、贸易安全、社会治理、绿色环保、科学研究、医疗卫生等作用日益增强,为全市经济社会高质量发展作出了积极贡献。
检验检测全链发展初具规模。截至2022年,全市检验检测全产业链规模突破450亿元,其中上游检验检测装备制造链产值突破100亿元、中游检验检测技术服务链营收突破300亿元、下游延伸技术服务链营收突破50亿元。全市获检验检测机构资质认定机构(CMA机构)689家,营收93亿元,涌现出川仪股份、中国汽研、招商车研、凯瑞机器人等一批具有全国影响力的行业头部企业和知名品牌,汽车(摩托车)、智能制造、先进材料等部分领域的检验检测能力居于全国领先地位。
专栏1 我市2022年检验检测全产业链规模



检验检测“两区”建设取得突破。我市为西部地区唯一获批同时建设检验检测国家级示范区与集聚区的省级区域。两江新区加快建设国家检验检测认证公共服务平台示范区,集聚国家质检中心7个、CMA机构和认证机构68家,建成两江新区质量基础设施产业发展联盟,2022年实现营收37.59亿元。西部科学城重庆高新区依托国家质检基地,建设国家检验检测高技术服务业集聚区,集聚国家质检中心7个、国家级研发平台15个、CMA机构60家,2022年实现营收15.9亿元。“两区”示范作用与集聚效应带动我市检验检测行业快速发展。
检验检测要素供给更加精准。《质量强国建设纲要》《“十四五”认证认可检验检测发展规划》等国家层面政策相继出台,培育千亿级检验检测产业集群纳入《重庆市推动成渝地区双城经济圈建设行动方案(2023—2027年)》,全市检验检测服务业政策引导更加精准有力,具备支持检验检测服务业高质量发展的政策环境。截至2022年,全市拥有全国百强CMA机构3家、国家质检中心18个、全国重点实验室10个,全市CMA机构拥有各类仪器设备21.1万台(套),设备原值86.7亿元,从业人员2.74万人,发展态势持续向好。
(二)存在问题。
近年来,我市检验检测服务业发展优势逐步凸显,但对标社会主义现代化新重庆建设的新形势、新任务、新要求,检验检测服务业发展仍存在一些不足和差距。
政策法规支撑保障不足。检验检测服务业发展定位偏低,引导扶持产业发展政策有待完善,检验检测法规体系不够健全,许可与监督执法体系仍需优化,检验检测认证采信制度尚不统一。
市场化步伐迟缓。全市行政和事业单位性质的检验检测机构占比高于全国平均水平,改革进展缓慢、运营效率较低。科研院所、高等院校的大型实验室开放程度不高。
检验检测结构失衡。我市检验检测集中在机动车安全性能、生态环境、工程检验检测等传统领域,电子信息、先进材料、生物医药等高端检验检测服务供给不足,大型综合性检验检测机构和公共服务平台缺乏,实验室共享共建能力不足。
国际化互认不足。获中国合格评定国家认可委员会(CNAS)认可的检验检测机构、获进口国指定的实验室偏少,缺少国外知名认证机构的驻渝代表机构,强制性产品认证的国外认可度不高,大多数出口产品需通过进口国重复检验认证,企业出口面临比较严重的技术性贸易壁垒。
市场秩序不够规范。部分传统领域低水平同质化发展严重,存在恶性竞争,违法行为时有发生。
产业链协调发展不足。上游检验检测装备、标准物质与试剂耗材等自给水平较低,下游重点实验室、技术研发中心、产业技术创新联盟等载体较弱,“产学研检用”融合发展不够。
(三)发展前景。
我市具备一定的资源禀赋、产业基础和区位优势,具备打造立足重庆、面向全国、辐射世界的国家中西部检验检测服务业高地的条件,具有在五年内培育千亿级检验检测产业集群的潜力。
坚持以习近平新时代中国特色社会主义思想为指导,全面贯彻党的二十大精神,深入贯彻落实习近平总书记对重庆所作重要讲话和系列重要指示批示精神,完整、准确、全面贯彻新发展理念,按照市委六届二次、三次全会等部署,以推动高质量发展为主题,以深化供给侧结构性改革为主线,以满足人民日益增长的美好生活需要为目的,以改革创新为动力,把检验检测发展放到更加突出的位置,全面提升检验检测技术能力和服务效能,系统优化空间布局与发展生态,围绕服务制造强市、质量强市、网络强市、数字重庆建设,突出培育市场主体,着力打造能级高、集群性强、协同性好的检验检测产业集群,突出打造行业品牌,着力培育影响力强、含金量高的“重庆检测”品牌,为全面建设社会主义现代化新重庆提供有力保障。
(一)基本原则。
坚持产业导向、集聚发展。围绕智能网联新能源汽车、新一代电子信息制造业、先进材料等主导产业发展需求,统筹资源加快建设国家级检验检测示范区、集聚区。围绕智能装备及智能制造、食品及农产品加工、软件信息服务等支柱产业发展需求,推动具有强辐射带动作用的检验检测服务业集聚发展。
坚持科技创新、数字驱动。坚持“科技兴检”,抢抓数字化转型机遇,不断推动智能传感器、云计算、物联网、人工智能等新一代信息技术与检验检测深度融合,加快推进检验检测数字化转型,助推检验检测高质量发展。
坚持绿色发展、质量为先。坚定不移走绿色发展道路,积极推动检验检测行业服务绿色低碳高质量发展。牢固树立质量第一的理念,持续推动技术创新和高标准质量控制,确保检验检测结果准确、可靠。
坚持市场主导、公益保障。大力推进检验检测机构市场化改革,充分发挥市场在资源配置中的决定性作用,激发各类检验检测机构活力。在刑事技术鉴定、生物医药检验检测等领域充分发挥公益类机构公共服务安全保障功能,在电子信息、汽车(摩托车)检验检测等领域充分发挥国资国企主导支撑作用。
坚持多元共治、优化环境。健全行政监管、行业自律和社会监督相结合的多元共治体系,营造良好的营商环境,提升行业质量标准和群众的信任度,更好地满足人民群众对高品质生活和健康安全的需求,共同推动检验检测服务业良性发展。
(二)发展目标。
到2027年,初步形成检验检测服务业上、中、下游全产业链协同发展的格局,构建统一管理、共同实施、权威公信、通用互认的检验检测体系,形成“两区五群多基地”错位发展、优势互补的空间布局,基本建成千亿级检验检测服务业集群。国家检验检测认证公共服务平台示范区、国家检验检测高技术服务业集聚区的产业集聚度进一步提升,全市检验检测服务业规模实现倍增、创新能力显著增强、服务效能明显提升、服务半径持续扩大、区域合作丰富有效,服务绿色低碳高质量发展能力全面提升,初步建成国家中西部检验检测服务业高地。
产业规模迈上新台阶。检验检测服务业全链条协同发展,规模效应凸显,检验检测装备国产化研制能力不断提高,检验检测服务业市场规模、辐射范围不断扩大,服务能力持续增强,认证服务不断丰富。到2027年,检验检测服务业全产业链规模达到千亿级,其中上游年产值达到250亿元,中、下游年营收分别达到700亿元、150亿元。
集聚发展形成新格局。“两区五群多基地”的示范集聚效应不断显现,到2027年,国家检验检测认证公共服务平台示范区、国家检验检测高技术服务业集聚区的CMA机构营收在全市占比分别达到40%、25%,初步建成检验检测装备研发制造群、中心城区检验检测服务群、渝西地区检验检测服务群、生态三峡检验检测服务群、绿色武陵检验检测服务群等5个市级检验检测产业集群,多层次多维度推动全市检验检测服务业集聚发展。
创新能力达到新高度。检验检测领域首台(套)重大技术装备实现突破,检验检测认证核心技术攻关能力显著增强,检验检测标准、规程、技术规范制(修)订能力持续增强,检验检测标准体系更加完善,产学研检用紧密结合、创新平台高度聚集、资源分配更高效、成果转化更顺畅的检验检测服务业创新体系基本建成,集聚一批国际知名的创新企业和创新人才团队。
产业发展取得新突破。经营主体规模不断扩大,市场活力持续提升,服务能力显著增强,保障民生、服务公共安全更加有效,形成具有全国影响力的重庆检验检测品牌。到2027年,CMA机构达到800家,新培育3个全国知名的检验检测品牌,基本形成适应全市产业发展的检验检测新格局。
到2035年,基本形成与重庆城市发展定位相契合、与现代化产业体系相匹配、与人民群众对高品质生活需求相适应的检验检测服务体系。检验检测行业实现信息化、数字化、智能化、绿色化转型升级,形成较为完备的检验检测法规、标准体系,关键检测仪器仪表自主创新能力显著提升、国产化率大幅提高,形成统一开放、竞争有序、充满活力的营商环境,基本建成国家中西部检验检测服务业高地。
专栏2 主要发展指标




(一)夯实上游产业基础。
检验检测服务业上游主要有检验检测装备研发制造、标准物质与试剂耗材研制应用、实验室信息管理系统开发应用等。
1.加强检验检测装备研发制造。
以解决“卡脖子”问题为目标,结合全市检验检测装备研发制造优势和检验检测服务发展需求,重点提升高精度触头、传感器、光电倍增管、光栅、编码器、X射线探测器、工业相机、光学组件等检验检测仪器设备关键零部件研发制造能力;重点发展集成电路封装测试、芯片和显示屏测试、电池实验、新能源和新型储能检验、新型材料检验、环境监测等制造业和检验检测服务业亟需的先进检验检测设备研发制造;引导川仪股份对通用仪器仪表、基础检验检测设备,中地装重庆仪器对地勘仪器、地震仪,银河仪器对环境试验箱、电池试验舱等优势检验检测装备加大研发力度、扩大制造规模;引导中国汽研、凯瑞机器人、重庆赛宝、重科院等科研能力较强的技术机构向上游检验仪器、装备研发制造拓展,在国家重大检验检测装备研制上取得突破;锚定世界500强、全国100强检验检测装备制造企业,招引一批虚拟检测、电子信息、智能制造、量子计算、北斗导航、生物医药等前沿检验检测装备制造龙头企业。力争到2027年,全市检验检测装备研发制造年产值达250亿元。
2.加强标准物质与试剂耗材研制应用。
引导行业龙头企业、技术机构、高等院校及科研院所加大研发投入,围绕石油化工、生物医药、医疗诊断、食品安全、环境监测等领域积极开展标准物质与试剂耗材的研制应用。加大对获得CNAS认可的标准物质、试剂耗材龙头企业的招引力度。鼓励市内从业机构与市外高水平技术机构合作研制亟需标准物质,创建标准物质量值核查验证实验室。力争到2027年,全市检验检测标准物质与试剂耗材的年营收达3亿元。
3.加强实验室信息管理系统开发应用。
建设全市统一的检验检测监管与服务平台,实现检验检测相关数据、结果、报告的大数据综合应用,打造一批“业务流程信息化、关键检验环节可视化、主要检测项目自动化、记录与报告电子化”的数字化智能化实验室。力争到2027年,全市CMA机构基本实现“通用+专用”相结合的实验室信息管理系统(LIMS系统)全覆盖应用。
(二)提升中游服务能力。
检验检测服务业中游重点围绕服务制造强市建设、服务高品质生活创造、服务绿色发展、服务健康中国重庆行动、服务平安中国建设西部先行区打造等,大力提升检验检测能力,优化检验检测服务供给。
1.服务制造强市建设。
聚焦全市“33618”现代制造业集群体系建设需求,持续巩固汽车(摩托车)、先进材料等领域检验检测能力的领先优势,服务汽车(摩托车)产业发展;尽快补齐电子信息、智能装备、食品及农产品等领域的检验检测能力短板,支撑产业健康发展;超前谋划布局软件与信通服务、新能源、新型储能及前沿新材料、动力装备等领域的检验检测能力,为产业集聚与发展提供先导检验检测服务。
(1)汽车(摩托车)检验检测领域。
围绕服务万亿级智能网联新能源汽车产业集群和千亿级高端摩托车产业集群打造,重点发展智能网联汽车、电动汽车、氢能源汽车、高端摩托车等整车以及动力电池、电驱电控、智能驾驶、智能座舱、车路协同系统等子系统、零部件的检验检测能力,提升电动汽车、电动自行车充换储设备设施检测能力,推进“试验场+试验室”一体化建设。引导中国汽研、招商车研等检验检测机构推进西部(重庆)科学城新能源智能网联汽车及智慧交通科技创新基地、国家新能源质检中心、国家氢能动力质检中心、国家级车联网先导试验区、自动驾驶测试基地、比亚迪电池研究院总院等重点项目建设。培育2—3家机动车产品进口国权威认证机构指定实验室,助力全市汽车、摩托车产品出口。力争到2027年,汽车(摩托车)检验检测年营收达150亿元。
(2)电子信息检验检测领域。
围绕服务万亿级新一代电子信息制造业产业集群打造,聚焦“芯屏端核网”产业链等发展需求,重点增强电子产品电磁兼容性、环境适应性、可靠性、电气性能的检验检测能力;提升元器件、零部件、电子关键材料等检验检测能力;鼓励发展C-sam、X-ray、CT等无损检测技术。引导重庆信通院、重庆赛宝等机构抢抓新一代电子信息制造业发展契机迭代升级;推进华润微电子功率半导体封测项目、莱芯第三代化合物半导体创新中心、国家5G通信产品质量检验中心(重庆)等重点项目建设;引进新型显示、集成电路、封装测试等领域龙头检验检测机构补齐现有能力短板,力争在笔记本电脑、手机、平板电脑、电子穿戴产品、办公自动化产品等领域具备服务全国的检验检测能力,培育3—4家电子信息产品进口国权威认证机构指定实验室,实现电子信息产品出口认证与检验检测的便捷化。力争到2027年,电子信息检验检测年营收达15亿元。
(3)先进材料检验检测领域。
围绕服务万亿级先进材料产业集群和千亿级轻合金材料产业集群打造,重点提升铝合金、镁合金、钛合金、特种金属功能材料、金属铜、气凝胶、石墨烯、高分子材料、纤维及复合材料的检验检测能力。引导重庆材料研究院、重庆大学分析测试中心、市计量质检院等机构提升功能材料、有色金属、铝镁合金等检验检测能力,推进重庆大学铝镁合金实验室、重庆市理化分析测试研究中心、新材料产品质量检测中心、重庆国创轻合金研究院研发中心等重点项目建设。引进金属新材料、高分子材料等领域龙头检验检测机构。力争到2027年,先进材料检验检测年营收达35亿元。
(4)智能装备检验检测领域。
围绕服务五千亿级智能装备及智能制造产业集群打造,重点增强工业机器人、生活机器人、数控机床、轨道交通装备、船舶装备、发电与输配电装备、增材制造装备、智能家居系统等智能装备的检验检测能力,提升智能装备关键基础件精度、可靠性、软件和系统安全性稳定性检验检测能力。鼓励市内数控机床、风力发电机装备、新能源装备、增材制造装备等领域生产企业与专业技术机构加强产学研检用合作,补足相关检验检测能力。引导重庆赛宝、凯瑞机器人等机构提升装备质量性能检测及智能运行监测、损伤检测的检验检测能力。推进智能移动机器人应用环境构建及场景测试验证平台、SGS—CEC新能源及电子电气实验室、导航产品检测认证中心、无人机核心零部件及总装测试中心等重点项目建设,争取智能装备国家质检中心落地重庆。引进传感器件、通信模组、控制系统等领域龙头检验检测机构。力争到2027年,在智能装备领域具备服务全国的检验检测能力,智能装备检验检测年营收达10亿元。
(5)软件及信通服务检验检测领域。
围绕服务五千亿级软件信息服务产业集群打造,聚焦“满天星”行动计划实施、中国软件名城和中国软件名园创建,重点提升汽车、人工智能、公共服务、金融科技等重要产业应用软件的检验检测能力;提升云计算、公链联盟链、智能合约、电子钱包、数字货币、APP、网站、系统渗透等安全性评估、仿真测试、监测预警、适配测试等检验检测能力,开展标准技术研究。引导重庆市软件评测中心等机构推进国家级软件测评西部实验室等重点项目建设。引进大数据、区块链、5G、6G、卫星互联网等信息通信领域龙头检验检测机构,引进网络设备和网络产品安全认证、网络安全体系认证、网络服务资质认证等认证机构。力争到2027年,软件及信通服务检验检测年营收达5亿元。
(6)计量检定、校准、测试领域。
实施制造业计量能力提升工程,提升纳米计量、时间频率计量、电磁计量、医学计量和压力测试、大质量测试、天然气实流测试等计量技术能力。完善社会公用计量标准体系,建设集成原子时标标准装置、大齿轮多参量标准装置以及扫描电子显微镜、透射式电子显微镜、工业CT校准装置等项目。引导市计量质检院、西南铝业计量检测中心、中国汽研等机构加快建设导航定位定时(PNT)检测技术创新中心、国家汽车摩托车发动机产业计量中心、重庆市先进铝材料产业计量测试中心、重庆市氢能动力产业计量测试中心等重点项目,争取获批建设国家时间频率应用中心重庆分中心。鼓励开展一站式计量技术服务。力争到2027年,计量检定、校准、测试年营收达6.3亿元。
2.服务高品质生活创造。
健全食品及农产品检验检测技术支撑体系和保障服务网络,全方位满足从田间地头、生产加工到餐饮服务产业链检验检测需求,助力打造五千亿级食品及农产品加工产业集群。提升普通工业产品(消费品)检验检测能力,保障消费安全,提振消费信心,助力打造千亿级轻纺特色优势产业集群,稳定我市普通工业产品的市场份额,提升供应链韧性。
(1)农业检验检测领域。
围绕服务乡村振兴,持续完善农产品检验检测公共服务基础设施,实施农产品质量安全监督检验测试中心(重庆)等11家省部级农产品质检中心以及黔江区农产品质量安全管理站等6家地(市)级农产品综合质检中心检验监测能力提升项目;围绕服务现代山地特色高效农业,加强区县(自治县,以下简称区县)农产品质量安全检测站能力建设,提高农产品质量安全检测机构通过“双认证”(CMA、CATL)比例。加快推进土壤检验检测能力提升、种业检测能力升级,加快建设农业领域重点实验室。力争到2027年,农业检验检测年营收达1.6亿元。
(2)食品安全检验检测领域。
围绕保障食品安全,重点提升食品未知物、有害物的快速筛查能力,提升有害迁移物质和致癌、致畸物质检验检测能力;开展食品污染物及监测技术、安全风险监测预警技术、食品溯源检验与监测技术研究,探索建立食品风险预警技术体系。推进食品药品检测基地、调味品监管技术重点实验室等重点项目建设。围绕食品产业发展和特色食品园区建设,统筹推进梁平预制菜、合川火锅、涪陵榨菜等市级质检中心建设,搭建一批特色食品园区检验检测公共服务平台。力争到2027年,食品安全检验检测年营收达8.5亿元。
(3)普通工业产品(消费品)检验检测领域。
围绕服务千亿级轻纺特色优势产业集群打造,重点提升窗帘、口罩、土工布、劳保用品、户外用品等功能性纺织产品检验检测能力;提升可降解塑料制品、日化产品、婴童用品、学生用品、农资、农用机械、家具与装饰材料、珠宝首饰、木制品等检验检测能力。鼓励检验检测机构为电商平台、大型商超、大型展销会、大型批发市场等提供定制化检验检测服务。建立重点产品质量安全风险监测与预警技术体系。力争到2027年,普通工业产品(消费品)检验检测年营收达2.5亿元。
3.服务绿色发展。
持续提升资源能源、环境监测、碳核查等领域检验检测能力,为加快建设山清水秀美丽之地提供技术保障。
(1)资源能源检验检测领域。
围绕全市资源能源领域高质量发展,重点提升原矿、冶炼及加工产品、矿用施工机具等检验检测能力,推动建立矿产品快速检测技术体系。推进国家级地质检测实验室、重庆市矿产资源综合利用研究中心、西部矿产资源分析测试技术研究院等重点项目建设,服务中西部资源能源检验检测。力争到2027年,资源能源检验检测年营收达10亿元。
(2)生态环境检验检测领域。
围绕筑牢长江上游重要生态屏障,重点提升全氟化合物等新污染物、饮用水安全、水生生物、煤样全要素、节能产品和产品能效等级评估等检验检测能力;推动大型湖库沉积物及底泥采样、水生生物监测快速检测技术研究;推进生态环境监测大数据平台、智慧生态环保平台、山地城市水质安全研究中心等项目建设;加强执法监测、污染源监测和突发环境事件应急监测能力建设。围绕服务碳达峰碳中和,整合现有环境监测机构、环评机构、环境检验检测机构,构建碳核查体系。力争到2027年,生态环境检验检测年营收达22亿元(其中:生态环境监测10亿元,碳核查5亿元,环境影响评价7亿元)。
4.服务健康中国重庆行动。
围绕健康中国重庆行动,立足生物医药特色优势产业集群及生物制造、生命科学、现代中药、医疗器械等战略性“新星”产业集群发展的需求,强化生物医药、医疗卫生检验检测能力建设,不断满足人民群众多样化医疗卫生服务需要,助力打造国家医学名城、西部医疗高地、国家重要医药基地和国际知名康养胜地。
(1)生物医药检验检测领域。
围绕服务千亿级生物医药特色优势产业集群打造,重点提升血液制品、生物制品、化妆品及原料、医疗器械、进口化学药品等检验检测能力,强化生物医药进口口岸检测基地功能。引导“一院四所一中心”(重庆市食品药品检验检测研究院,万州、涪陵、永川、黔江食品药品检验所,重庆医疗器械质量检验中心)等机构推进药品及医疗器械全国重点实验室、医疗器械检验检测特色实验室、中药质量安全性检测和风险控制平台、动物实验技术共享服务平台、生物制品进口口岸检验检测能力升级、疫苗及生物制品批签发能力升级等重点项目建设。力争到2027年,生物医药检验检测年营收达5.7亿元。
(2)医疗卫生检验检测领域。
围绕国家医学名城、西部医疗高地打造和多样化医疗卫生服务需求,重点提升健康体检、智慧健康管理、职业健康检查、疾病早期监测预警、病原体快速检测等检验检测能力,形成覆盖全生命周期、特色鲜明的医疗卫生检验检测服务体系。推进人类疾病模型动物繁育中心、智慧检验与精准医学前沿技术创新中心、重庆市疾病预防控制中心迁建改造等重点项目建设。鼓励健康体检中心、康复医疗中心等机构规模化、连锁化发展。力争到2027年,医疗卫生检验检测年营收达300亿元。
5.服务平安中国建设西部先行区打造。
围绕打造平安中国建设西部先行区,提升安全检测评估、工程检验检测、司法与刑事技术鉴定、特种设备安全检验检测等能力,为安全稳定工作提供技术支撑和保障。
(1)安全检测评估领域。
围绕保障重点设施与产品质量安全,重点提升涉及安全生产的设备设施与产品的型式试验、安全标志检验、在用设备设施定期检验、作业场所安全检测以及安全事故调查与技术鉴定能力;提升船舶、水上设施、船用产品、船运货物集装箱等检验检测能力;提升在用新能源汽车安全性能检验检测能力;提升防火阻燃建筑材料及制品、建筑防火构配件、消防器材、消防电子产品、阻燃耐火电缆、阻燃家具及组件等检验检测能力;提升矿山、金属冶炼、危险化学品、烟花爆竹等安全评价能力。力争到2027年,安全检测评估年营收达21亿元。
(2)工程检验检测领域。
围绕保障建筑工程质量安全,重点提升主体结构工程检测、钢结构工程检测、结构工程安全性抗震性耐久性鉴定评估等领域的检验检测能力;提升装配式建筑部品部件质量检测、钢筋套筒灌浆连接质量检测、部品部件接缝检测、钢结构焊接质量检测、钢结构防腐及防火涂装检测等检验检测能力。创新培育一批“公路医院”“桥梁医院”。力争到2027年,工程检验检测年营收达100亿元。
(3)司法与刑事技术鉴定领域。
围绕全面推进依法治国,持续完善全市司法鉴定公共服务体系,重点提升法医、精神、痕迹、会计、毒物化学等司法鉴定技术能力。引导西南政法大学司法鉴定中心、重庆法医验伤所等机构建设一批电子数据、环境损害、法医病理等领域鉴定中心和重点实验室。力争到2027年,司法与刑事技术鉴定年营收达1.5亿元。
(4)特种设备安全检验检测领域。
着眼全市特种设备快速增长趋势,聚焦特种设备大容量、高参数、绿色化、智能化发展新特点,重点提升燃气和长输压力管道检验、客运索道和大型游乐设施检验、电站锅炉能效测试、氢能特种设备检验、特种设备碳排放核查、安全性评价等能力。引导市特检院等机构推进西部复杂环境机电设备安全国家市场监管重点实验室、特种设备全生命周期数字化管理服务体系、电梯智能化应用基地、国家特种设备应急培训演练基地等重点项目建设。力争到2027年,特种设备安全检验检测年营收达7亿元。
(三)拓展下游服务范围。
检验检测服务业下游主要有检验检测延伸服务和认证服务。
1.发展检验检测延伸服务。
支持检验检测机构为科学研究、设计研发、安全评估、风险预警、事故调查、标准与政策制定,以及质量控制、质量诊断、质量改进、供应链管理、产品缺陷消除等提供“一体化”解决方案。鼓励大型综合性检验检测机构为汽车(摩托车)、电子信息、智能装备、软件及信通服务、普通工业产品(消费品)等重点产业提供全过程、全生命周期的“一站式”综合服务。力争到2027年,检验检测延伸服务年营收达140亿元。
2.发展认证服务。
支持开展绿色产品、有机产品、生态产品、城市轨道交通产品、铁路产品、无人机、智能家电,以及知识产权、金融服务、碳足迹、碳标签、“同线同标同质”等高端品质认证;支持开展富硒认证、无抗认证、辣度认证等地方特色认证;探索开展新型储能、物联网、区块链、隐私计算等认证。支持认证和检验检测一体化发展,引导本地认证机构拓展认证项目、提升认证能级,招引国际国内大型认证机构在渝设立分支机构,为我市制造业、服务业发展提供本地化认证服务。力争到2027年,全市认证服务本地化率超过20%,认证服务年营收达10亿元。
专栏3 检验检测服务业发展目标



立足产业基础,发挥区位优势,积极对接“33618”现代制造业集群体系和重点产业链检验检测需求,统筹推进“两区五群多基地”建设,优化检验检测全链空间布局,实现各区域间优势互补、错位发展、协同发展。
专栏4 重庆市检验检测服务业空间布局

(一)持续打造国家级集聚区、示范区。
1.国家检验检测高技术服务业集聚区。
围绕西部科学城重庆高新区优势产业和全市产业结构优化调整,服务产业发展与科技创新,重点提升电子信息、智能网联汽车、智能装备、生物医药、先进材料等检验检测能力,培育、引进一批综合服务能力强的大型检验检测机构和重点实验室,提升服务基础研究和产品设计、研发、改进、风险控制、综合性能评价等全方位、全过程的检验、检测、测试、验证能力。到2027年,实现检验检测服务业年营收(产值)300亿元,集聚效应进一步显现。
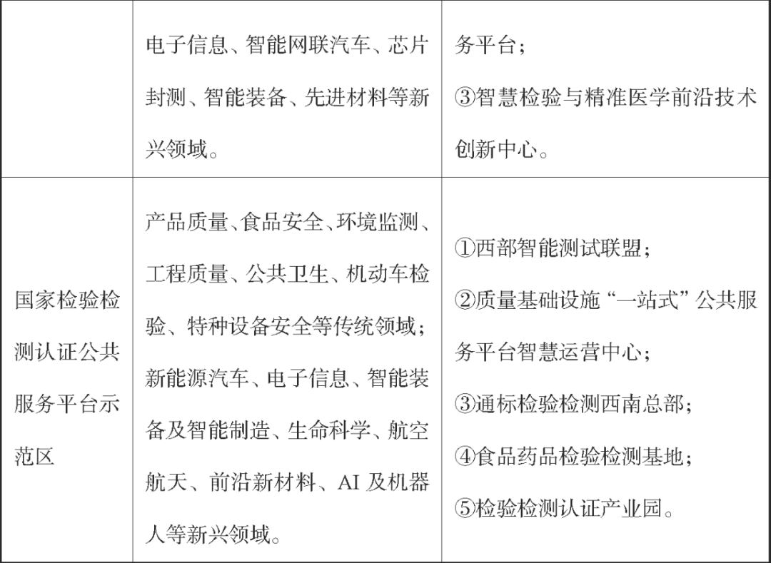
2.国家检验检测认证公共服务平台示范区。
持续提升两江新区“一园三区八平台”检验检测能力,新建涉外商务专业服务集聚区、检测认证产业园,重点提升新能源汽车、电子信息、智能装备及智能制造、生命科学、航空航天、前沿新材料、AI及机器人等检验检测能力。推进质量基础设施“一站式”公共服务平台智慧运营中心建设。到2027年,实现检验检测认证年营收(产值)400亿元,检验检测能力和营收居全国示范区前列。
专栏5 “两区”检验检测发展重点


(二)建设市级检验检测服务群。
1.检验检测装备研发制造群。
依托北碚区、两江新区、渝北区集聚的检验检测装备生产企业技术和资源优势,立足服务国家战略产业和我市重点产业的检验检测装备需求,打造检验检测装备研发制造群。北碚区提升分析仪器及成套系统、智能变送器等检验检测装备国产化研发能力;两江新区、渝北区重点发展新能源汽车检验检测装备,加快推动产学研检用一体化发展,力争突破一批首台(套)检验检测装备。力争到2027年,检验检测装备研发制造群供给能力显著提升,支撑我市检验检测行业技术能力提档升级,实现检验检测装备研发制造年产值达150亿元。
2.中心城区检验检测服务群。
围绕智能终端、智能硬件、物联网、笔记本电脑、机器人、软件、信息安全产品等产业的检验检测需求,以南岸区、重庆经开区、沙坪坝区等为核心区域,打造中心城区检验检测服务群。以中国信通院西南分院为依托,建成国家级电子信息产业检验检测基地;以智能终端、智能穿戴、工业自动化产品等为重点,建立国家级电子信息产品质检中心;以重庆材料研究院、重庆大学铝镁合金实验室等为依托,打造国家级先进材料检验检测基地。力争到2027年,具备服务中西部电子和信通、软件、先进材料产业发展的能力,检验检测年营收达10亿元。
3.渝西地区检验检测服务群。
推动川渝毗邻城市群一体化发展,以江津区、永川区、荣昌区等为核心区域,建设一批与特色园区产业高度契合的市级质检中心和共建共享实验室,打造渝西地区检验检测服务群。围绕服务渝西地区世界级智能网联新能源汽车零部件基地、电子元器件产业基地、泸永江电子信息产业园、内江荣昌现代农业高新技术产业示范区、宜宾动力电池产业园、“重牧硅谷”国家级科技企业孵化器双创服务产业园、家居五金产业园、西部美谷、永川豆豉城、大足电梯产业集聚区等特色产业园区发展,重点提升智能装备、汽车零部件、富硒农产品、药品、信息通讯、畜牧产品、食品、特种设备等检验检测服务能力。力争到2027年,基本建成渝西地区检验检测服务群,加快形成带动成渝地区高质量发展的重要增长极,检验检测年营收达16亿元。
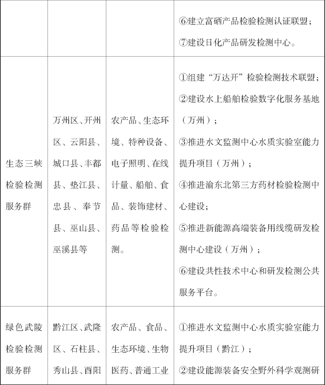
4.生态三峡检验检测服务群。
围绕渝东北三峡库区城镇群生态优先、绿色发展需求,以万州区、开州区、云阳县为核心区域,建设一批与特色园区产业高度契合的市级质检中心。围绕服务渝东北西部照明电气产业基地、三峡库区智能装备产业区、新材料产业园、绿色农业生态走廊、信息产业园、智能家居产业园、特色建材产业园、现代生物医药产业园等特色产业园区发展,提升农产品、生态环境、特种设备、电子照明、在线计量、船舶、食品、装饰建材、药品等检验检测服务能力。力争到2027年,基本建成服务渝东北、辐射渝川陕鄂毗邻地区的生态三峡检验检测服务群,检验检测年营收达12亿元。
5.绿色武陵检验检测服务群。
围绕渝东南武陵山区城镇群产业发展需求,以黔江区、武隆区为核心区域,建设一批与特色园区产业高度契合的市级质检中心和食品及农产品检验检测服务平台,打造绿色武陵检验检测服务群。围绕服务渝东南现代山地特色农业科技园、中药健康产业园、生物医药科技研发实践基地、跨境电商服务平台、清洁能源产业区、康养消费品产业区等特色产业园区发展,提升农产品、食品、生态环境、生物医药、普通工业产品(消费品)、能效评价、计量校准等检验检测服务能力。力争到2027年,基本建成服务渝东南、辐射渝鄂湘黔毗邻地区的绿色武陵检验检测服务群,检验检测年营收达5亿元。
专栏6 “五群”检验检测发展重点




(三)打造特色产业检验检测服务基地。
各区县围绕本区域特色产业发展需求,建设一批特色产业检验检测服务基地。统筹推进预制菜检验检测基地(梁平)、火锅食材检验检测中心(合川)、基因检测应用示范基地(大渡口)、进出口商品检验检测基地(沙坪坝)等一批特色产业检验检测服务基地建设。
“两区五群多基地”之外,各区县围绕食品及农产品安全、医疗卫生、环境保护、安全生产与公共安全等基本检验检测需求,提升本区域的基础性、公益性检验检测能力,满足区域性检验检测公共服务需求。
专栏7 特色产业检验检测服务基地



(一)聚力科技创新。
1.增强自主创新能力。
围绕建设国家战略科技力量的纵深承载地、西部高质量发展的创新策源地、长江经济带绿色发展的引领示范地、“一带一路”科技合作的开放新高地,抢抓西部(重庆)科学城建设历史机遇,推动检验检测科技创新迈向新台阶。
加强基础理论与前沿技术研究。开展中子、超瞬态、精密时栅和时间频率计量等基础理论应用研究,推动检验检测技术能力向前沿领域延伸。
加强检验检测装备研制。鼓励检验检测机构参与仪器装备研制,引导资源、经费向检验检测仪器设备研制倾斜,加强数字化、智能化检测技术装备研发应用,加强汽车后市场检验检测装备研制,推动产生一批“从0到1”的突破性成果。力争到2027年,取得2项首台(套)重大技术装备检测认定。
加强标准物质、试剂研制。增强应用范围面广量大的标准物质的研发生产能力,力争在高端、高纯、高附加值科研用试剂等领域取得一批具有自主知识产权和具有国际先进水平的重大科技成果。
加强关键技术攻关。推进量子计量、极端量检测等关键技术攻关,完善高性能、高精度、高速度核心零部件极端工况、多参量测试技术能力。在产业竞争力提升、生命健康保障、生态环境改善、碳达峰碳中和、社会治理等领域突破一批基础性、公益性和产业共性技术瓶颈。
专栏8 检验检测技术攻关任务



围绕加快推进西部(重庆)科学城建设,积极融入“科教产城人”融合发展格局。支持行业优势科技力量参与国家实验室“核心+基地+网络”建设,力争到2027年,新建检验检测领域全国重点实验室5个、市级重点实验室89个。
2.优化科技创新生态。
加大检验检测科技创新支持力度,强化政策和资金保障。提升检验检测机构创新主体地位,建立健全检验检测技术创新激励机制,引导增加技术创新研发经费投入。支持川渝共建联合实验室。
深化创新体制机制改革,建立绩效创新导向的成果评价机制和多元化资金投入体系,加速推动科研项目、人才、基地、资金一体化配置。构建“产学研检用”协同发展的检验检测创新生态。
(二)强化标准引领。
建立科技引领、市场驱动、主体参与、产业协同的高质量检验检测方法标准、规程、技术规范创新体系,推进全市检验检测方法标准、规程和技术规范迭代升级和国际标准转化应用。
支持具备条件的机构参与国际通用准则、标准研制。成立全国认证认可标准化技术委员会(TC261)分委会,推进重庆检验检测标准100项行动计划,鼓励龙头企业和机构将先进非标方法、标准升级为团体标准、行业标准、国家标准,并大力推广应用,切实提升重庆检验检测行业话语权。力争到2027年,主导或参与制(修)订的国际、国家检验检测方法标准和相关规程、技术规范数量突破500项。
(三)推动数字跃升。
加快推进检验检测机构数字化转型。推进智能传感器、云计算、物联网、大数据、人工智能等技术与检验检测深度融合,全面普及LIMS应用,提升数字化程度,提高数据采集质量,丰富数据接口,提高数据利用能力,实现检验检测全过程数字化。
鼓励开展实验室智能化升级。积极引入工业机器人、物联感知、3D视觉、人工智能等产品和技术,大力发展在线、自动、远程检验检测技术的智能化集成应用。打造一批智能实验室,全面提升检验检测智能化水平。
实施检验检测下游服务数字赋能工程。面向社会管理、公共服务、政府决策、执法监管、设计研发、贸易安全、风险预警等,积极稳妥推进检验检测认证大数据开发利用,鼓励开展大数据应用挖掘,丰富检验检测认证衍生数据应用场景。
着力提升行业监管与服务数字化水平。以信用为核心,统筹建设跨层级、跨系统、跨部门的重庆检验检测监管与服务平台,推进数字化、信息化监管。
(一)优化营商环境。
优化市场准入。按照“准入程序更加便捷、实质条件严格把关”的原则,优化市场准入程序,营造良好营商环境。推动制定重庆市检验检测条例,推行统分结合的检验检测资质认定管理制度,统一涉检验检测机构的行政许可目录,减少重复许可。优化检验检测机构资质认定一般程序,深化检验检测机构资质认定告知承诺制改革,简化资质认定审批流程,提高审批效率,适度下放审批权限。推进检验检测机构跨区域发展证书“一体化”,推进“两审合一”“多审合一”。
制定产业政策。研究制定支持市级检验检测产业高质量发展的政策措施,发布鼓励发展检验检测产业目录。鼓励市级有关行业主管部门和各区县因地制宜出台检验检测服务业发展专项规划和促进检验检测服务业高质量发展的政策措施,形成“1+N”检验检测服务业发展规划体系,推动检验检测全产业链上中下游产业集群协同发展。
(二)做大做强机构。
做强存量。推动符合条件的检验检测认证机构获得高新技术企业认定,积极组建检验检测认证行业发展联合体,促进有规模优势的本土机构持续做大做强,促进专项检测能力领先企业做专做精做深。引导中检、SGS、天祥、华测、苏交科、广电计量等第三方检验检测机构持续加大在渝投入;支持企业、高等院校及科研机构等内部实验室对外开放,提供非第三方检验检测服务,实现大型检验检测设备共享,推进企业等内部实验室法人化改造,快速发展一批高水平的第三方公正性检验检测机构。力争到2027年,新增全国百强CMA机构1家、国家质检中心2个。
做大增量。注重招大引强,围绕电子信息、软件与信通、先进材料、智能装备、食品及农产品等领域检验检测服务需求,着力引进落地一批优质项目。瞄准检验检测认证世界500强、全国100强机构,招引国际国内检验检测装备制造巨头来渝建立生产基地,招引国际国内检验检测认证龙头机构来渝设立检验检测基地。坚持引资、引智、引技相结合,推动检验检测高端要素聚集。
(三)强化行业治理。
强化行业监管。健全以“双随机、一公开”监管和“互联网+监管”为基本手段、以重点监管为补充、以信用监管为基础的新型检验检测监管机制,严厉打击垄断协议、违法指定检验机构等垄断行为;严厉打击虚假宣传、商业贿赂等不正当竞争行为;严厉打击出具虚假、严重不实检验报告或认证结论,以及买卖假冒检验报告等违法行为。完善检验检测机构淘汰、退出机制;构建失信联合惩戒机制,对失信检验检测机构,依法暂停或停止采信检验检测数据和结果,实施执业禁止、行业禁入。利用“大数据”“云监管”等智慧监管手段,实现精准监管。
建立统一的采信制度。发挥检验检测认证“体检证、信用证、通行证”的基础性作用,服务全国统一大市场建设。健全政府、行业、社会、企业等多层面检验检测认证结果采信机制,推动在商业采购、政府采购、社会治理等领域广泛采信检验检测认证结果。打破行业垄断和地区壁垒,促进公平采信,实现检验检测认证资质互认和结果互认,支持我市优势检验检测机构持续扩大占全国检验检测市场的份额,以用促发展。
(四)推进市场化改革。
积极稳妥推进检验检测市场化改革。建立不同经营主体平等的检验检测市场准入制度,建立统一公平的检验检测资质互认和结果互认制度,破除区域间、行业间检验检测市场壁垒。积极稳步推进事业单位性质检验检测机构改革,除依法或政府管理需要必须保留行政或事业性质外,支持其他机构转为经营性主体,激发活力,提升运营和管理效率。力争到2027年,我市行政和事业单位性质检验检测机构占比压减至全国平均水平(低于25%)。
妥善处理检验检测市场化与公益性之间的关系。对影响国家安全、公共安全、重大经济与科技安全的检验检测项目,应当注重其公益性,在刑事技术鉴定、部分药品与生物制品检验、地质地理测量、信息安全产品检验等领域,保留必要的一类事业单位。对涉及国家战略性、基础性、先导性经济社会发展的检验检测项目,注重发挥国资国企的支撑保障作用,在新能源智能网联汽车、电子信息、先进材料、智能装备及安全监测评估、环境监测等领域,构建以国有大、中型检验检测机构和相关科研院所、高等院校为骨干的检验检测体系。
推进事业单位性质检验检测机构改革。大力推进事业单位性质检验检测机构整合,优化布局结构,强化公益属性,提升职业化、专业化服务水平。不断完善事业单位性质检验检测机构的激励约束机制,建立合理的薪酬、职级晋升等制度,激发机构活力。
(五)激发人才创新活力。
1.优化人才培养体系。
围绕国家重大需求和我市研发创新需要,突出“高精尖缺”导向,坚持引育并重,在检验检测关键技术领域培养一批战略科研人才、一流科研领军人才和创新团队,构建创新型、应用型、技能型人才梯次培养格局。加快推进检验检测领域学科建设,支持在渝高校开设检验检测相关专业,推动完善检验检测研究生教育、本科生教育和高等职业教育体系。完善“产学研检用”检验检测人才协同培养机制,引导从业机构与在渝高校签订定向人才培养协议,共建人才培育基地,鼓励各类从业机构依法开设检验检测认证相关培训项目,不断增加检验检测领域的培训服务供给,提升从业人员专业素质。引导从业人员提升职业技能,取得计量、工程质量、特种设备等检验检测从业资格。
2.健全人才保障机制。
建立符合创新规律的检验检测聚才、用才机制。优化人才编制岗位配置管理,支持事业单位性质的检验检测机构编制用于科技领军人才及团队引进。全面落实“塔尖”“塔基”人才政策,对优秀科学家、高层次人才个人所得税实行税收优惠,对青年人才给予安家补贴、住房保障、科研经费等创新创业政策支持。完善科研人员职务发明成果权益分享机制,对高层次科研人员实行年薪制、协议工资制、项目工资制等灵活多样的分配形式。建立绩效工资总量追加单列机制,对高层次科技人才薪酬、市内财政科研项目资金间接费用绩效支出,追加单位绩效工资总量并单列管理。优化“人才服务卡”政策落地机制,实施人才安居工程,全方位提供安家落户、配偶就业、父母养老、子女入学等一站式服务。允许中央企事业单位科技人才按有关规定兼职并取得合法报酬,实行专业技术人才落户“零门槛”。
(六)加强交流合作。
1.推动成渝地区检验检测服务一体化发展。
坚持融合发展,强化成渝互动,加强合作共建,构建政策互通、平台共建、资源共享、人才共用、协同监管等区域合作机制。搭建检验检测技术交流合作平台,组建川渝产业技术联盟,支持两地共建联合实验室,共同制定合格评定领域“川渝标准”,联合开展检验检测机构能力验证,实现区域内检验检测能力协同提升。建立西南五省认可与检验检测省际联席工作机制,加强与各省(区、市)交流合作,推进检验检测机构资质认定证书“一体化”,助力构建全国统一大市场。
2.提升检验检测认证国际化水平。
支持检验检测机构开展国际交流、参与国际合作,推动检验检测结果、认证结论国际互认。支持检验检测机构取得CNAS认可,扩大我市机构出具的检验检测报告被国外采信的区域、种类和范围;争取市场监管总局支持,扩大我市优势产品的强制性产品认证国际互认区域、种类和范围;支持产品进口国权威认证机构在渝设立分支机构,实现出口产品认证便捷化;在汽车及轨道交通产品、电子信息产品、先进材料等领域培育10家以上产品进口国权威认证机构的指定实验室。支持机构与个人积极参与国际合格评定标准和规则制定,在智能网联新能源汽车、新一代电子信息制造业等领域主动提出合格评定标准、规则解决方案。
(七)做响检验检测品牌。
完善检验检测认证行业品牌培育、发展、激励、保护机制,营造良好的检验检测认证品牌成长环境。做靓国家检验检测基地品牌。鼓励重庆检验检测机构拓展服务范围、补齐能力短板、延伸服务链条,为客户提供集计量、标准、合格评定、检验检测、评价咨询等要素集成的质量基础设施“一站式”服务,力争打造一批全国检验检测知名品牌机构。支持中小型从业机构走“专精特新”发展道路,弘扬企业家精神和工匠精神,培育一批“单项冠军”“隐形冠军”。引导从业机构依法进行商标注册、品牌保护,不断提升检验检测行业品牌意识、价值和形象。
(一)加强组织领导。
落实党对检验检测工作的全面领导,为规划实施提供坚强政治保证。建立统一领导、部门协同、上下联动的工作体系,全面加强统筹协调和组织实施,营造良好的政策环境、市场环境和法治环境。建立市级检验检测服务业发展协调工作机制,形成工作合力,切实做到组织到位、责任到位、工作到位,确保规划目标任务有计划按步骤实施。
(二)强化要素保障。
加大市级财政资金倾斜力度,支持检验检测服务业技术创新、重点工程和重大项目建设。综合运用股权投资、资金奖补、用地倾斜、税收优惠等方式,建立无偿与有偿并行、事前与事后结合的多元化扶持方式,重点支持检验检测服务业发展的重要领域、关键环节、示范项目以及公共服务平台建设。推进检验检测服务业统计监测工作,完善统计调查制度和行业运行监测预警工作机制,提升统计监测工作质量。突出亩均论英雄,最大限度提升资源要素利用率,不断提高检验检测服务业的含金量和竞争力。
(三)加强双招双引。
突出重大项目和优秀人才对产业发展的支撑作用,瞄准检验检测服务业重要领域和关键环节实施“招大引强”与“招才引智”。按照规划重点产业领域,围绕稳链、补链、延链、强链,引导各区县由下到上与规划进行衔接,大力开展基金招商、平台招商、巡回引才、以才引才,推动各区县差异化、特色化发展,共同努力交出全市检验检测服务业高质量发展高分报表。
(四)强化考核评估。
加强规划实施跟踪分析和监督检查,开展规划实施中期评估,保障规划目标和任务如期完成。加强检验检测服务业运行形势分析,强化动态管理,提高规划实施效果。建立规划实施定期考核机制,引入第三方机构开展评估,全面客观评价规划落实情况,定期通报项目建设情况,对工作扎实、成效明显的区县和有关机构给予表彰激励。
(五)加强宣传引导。
深入开展检验检测科普宣传,推动检验检测科普基地建设,在全国“质量月”“世界认可日”“检验检测机构开放日”等重要时间节点,加强检验检测普法宣传、政策解读、知识普及和成果展示,增强全社会质量意识和诚信意识,增强市场信心。积极对外宣传重庆检验检测优秀案例,鼓励从业机构开展国际化宣传推介活动,提高“重庆检测”影响力。加强舆论引导,晾晒产业成效,营造检验检测服务业发展良好环境。