近日,上海市司法局、上海市市场监督管理局、上海市应急管理局联合发布《上海市市场轻微违法违规经营行为免罚清单》(以下简称《免罚清单》,原文附后),从今年3月15日起,《免罚清单》覆盖34项轻微违法违规经营行为将免于处罚。其中第三十一条规定,违反《认证机构管理办法》第十六条,认证机构增加、减少、遗漏程序要求,情节轻微且不影响认证结论的客观、真实或者认证有效性,责令限期改正后及时改正的,不予行政处罚。
据悉,这是全国范围内首份省级跨领域轻微违法行为免罚清单。查阅《免罚清单》包含的34项轻微违法违规经营行为,其中第三十一项涉及认证机构、第三十二项涉及计量检定的相关轻微违法行为,将不予行政处罚。详情如下:
(三十一)违反《认证机构管理办法》第十六条,认证机构增加、减少、遗漏程序要求,情节轻微且不影响认证结论的客观、真实或者认证有效性,责令限期改正后及时改正的;
(三十二)违反《中华人民共和国计量法》第九条第二款,属于非强制检定范围的计量器具未自行定期检定或者送其他计量检定机构定期检定,经发现后主动送检且检定合格的;
据了解,免罚清单中的34项轻微违法违规经营行为涉及工商、质量、食品安全、消防等方面,共分为两类。
第一类是根据《中华人民共和国行政处罚法》第二十七条第二款的规定,不予行政处罚的事项,即由于违法行为轻微并及时纠正,没有造成危害后果,而不予行政处罚的事项,共计有26项;
第二类是根据专门领域的法律法规规章的有关规定,可以不予行政处罚的事项,共8项。
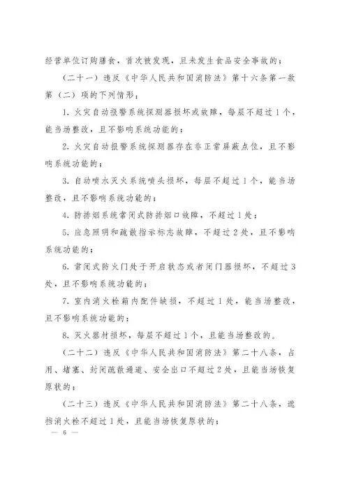
同时,对涉及食品安全领域的4项免罚事项,明确要求仅首次作出该违法行为、及时改正,而且未造成后果,方可不予处罚;涉及消防领域的所有免罚事项均要求情节轻微,当场整改或者当场恢复原状,而且没有造成危害后果,其中5项免罚规定明确要求不适用于人员密集场所和生产、储存、经营易燃易爆危险品的场所。
此外,《免罚清单》还规定,对于不予行政处罚的,除责令改正外,执法部门还要及时开展教育工作,通过批评教育、指导约谈等措施,促进经营者依法合规开展经营活动。







