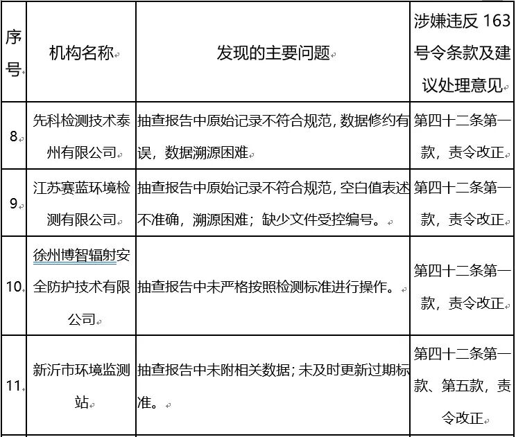
近日,江苏省市场监督管理局联合江苏省生态环境厅通报了25家环境类检验检测机构双随机监督检查情况,抽查检验检测报告300余份,发现存在120余条问题,其中3家机构移交行政审批部门,建议撤销资质认定证书。

*通报截图
这120余条问题主要分为以下4大类:
一、原始记录与报告内容不符问题,例如检验检测报告内容无法直接溯源检验检测原始记录、设备使用记录、环境信息记录等
二、管理体系运行问题,例如部分机构技术负责人、授权签字人、检验检测标准、经营地址等发生变化,但未及时办理变更手续
三、仪器设备状态问题,例如仪器设备未及时检定校准
四、标准规范使用问题,未严格执行标准规范开展检验检测,报告缺项漏项现象仍未杜绝
一份检测报告有问题,出具报告的检测机构有责任,委托方也有风险,轻则不能准确表达检测过程、检测结果、产品质量,重则可能因为检测报告的无效给企业带来质量风险。

*图源网络
那么,检测报告究竟该如何规范呢?
检测报告常见问题分析
检测报告中常见的问题主要有以下6种:
检测报告信息量不足或信息有误
超范围使用资质标识
检验检测依据错误
检验结论不规范
分包项目未在报告中注明
原始记录不规范或信息量不足,无法追溯
我们接着就来说一说这六个问题。
《检验检测机构资质认定评审准则》中对检验检测报告应包含的内容作了明确规定。检验检测报告应至少包括下列信息:
标题
资质认定标志
检验检测专用章
检验检测机构的名称和地址
检验检测报告的唯一性标识和每一页上的标识
对所使用检验检测方法的识别
检验检测样品的状态描述和标识
样品的接收日期和进行检验检测的日期
抽样计划和程序的说明; 检验检测检报告批准人
检验检测结果的测量单位
检验检测数据、结果仅证明所检验检测样品的符合性情况等
目前大多数检验检测机构的报告编制仍为人工录入电脑或业务管理软件,在信息录入过程中不可避免会出现漏填或输入错误现象。
如果检验检测报告中的信息量不充分或信息出现错误,就会导致报告内容不实,与样品或检测结果无法对应,甚至会造成检验检测报告无效的情况。
因此,报告信息量的充分性和准确性是检验检测报告质量控制的关键点之一。
《检验检测机构资质认定管理办法》( 质检总局第163号令) 中明确规定,严禁检验检测机构出具超出资质认定证书规定的检验检测能力范围的报告,违反者将受到相应的处罚。
《实验室认可规则》CNAS -RL01: 2016 也明确规定实验室应在其获认可范围内出具证书或报告。
超出资质范围出具检验检测报告的行为将被视为非常严重的实验室失信行为,也将受到认监委、认可委等机构严厉的惩罚。

*图源网络
在每年针对检验检测机构的专项检查中,超范围使用资质标识也是检验检测机构中发现较多、较严重的问题。
因此,检验检测机构在进行合同评审时,应严格核对本机构的资质情况,只有报告中包含的所有检测项目均获得资质,才可以在检验检测报告上加盖相应资质标识,这是合同评审以及报告生成时应控制的关键点。
此类问题主要有以下两种:
一是报告中的检测依据与委托方要求的不一致。实验室人员有时会忽略委托合同书的要求,按照习惯对检测参数用实验室常用的检测方法进行检测,但并不是客户要求的方法;或是客户要求的方法不适用却没有及时和委托方沟通,造成委托合同与检测报告的依据不一致。
二是实验室使用作废的检测方法进行试验并出具报告。有些行业领域的标准更新速度较快,标准较多且复杂,例如食品领域,实验室标准查新如果不及时,未进行方法更新和证实,就容易出现使用作废标准的情况。
检验检测机构应注意检验检测依据的正确使用,防止由于依据和方法错误导致的报告无效。
检验结论一般分为两种,一是明确产品全部或部分项目合格与否的结论,二是只提供测试数据,不作产品合格与否的结论。
需要注意的是,如果未对产品做全项检验,应对所检项目出具检验结论,而不应对整个产品或整批次产品作出结论,这是对检测真实性的要求,也是检验检测机构自身免责的需要。
检验检测机构开展由客户送样的委托检验时,还应声明检验检测数据和结果仅对来样负责。
如检验检测机构出具作为科学研究等用途的报告,且检测项目未获得资质时,不应加盖检测资质印章,同时应对所提供数据只用于科学研究等其他用途予以说明。
检验检测机构需分包检验检测项目时,检验检测报告中应体现分包项目,并予以标注。
分包的情况分为两种。一种是“有能力的分包”,指拟分包的项目已有资质,但因工作量急增、关键人员暂缺、设备设施故障、环境状况变化等原因,暂时不满足检验检测条件而进行的分包。
这种情况需经客户同意,出具的报告中应明确分包项目,并注明分包方的名称和资质认定许可编号。
另外一种是“没有能力的分包”,指拟分包的项目未获得资质。此种情况若经客户许可,可将分包方的检验检测数据、结果纳入自身的检验检测报告中,但在报告中应明确标注分包项目,且注明自身无相应资质认定许可技术能力,并注明分包方的名称和资质认定许可编号。
在实际工作当中,有些检验检测机构往往忽视了对分包工作的描述,得到的分包结果直接录入到最终的检验检测报告中,并没有对分包方进行注明,或标注的不够明确、规范。这都是不符合资质认证评审准则要求的不规范报告。
记录是为已完成的活动或达到的结果提供客观证据的文件。实验室记录的作用主要是为检测工作的过程提供客观证据,为预防和纠错的溯源提供依据。
原始记录是实验室记录中技术记录的一种,能够对检测过程进行复现,是检测工作活动轨迹的客观证据,是形成检验检测报告的原始凭证。
完整、真实、准确的原始记录是检验检测结果有效性和可追溯性的重要保证。原始记录设计应规范合理,信息量应充分、可溯源。
除试验数据和检测结果之外,还要对所用检测方法、仪器设备、标准物质、环境条件、试验参数、样品标识及其状态、检测观察过程及其计算公式、测试过程中的异常现象等进行如实记录。
此外,检测人员和复核人员签字、页码标识、更改的规范性等也是原始记录中容易忽视的问题。
实验室检测记录与报告管理规范
那么,关于实验室的检测记录与报告的相关规章制度到底有哪些具体要求呢?
记录是为已完成的活动或达到的结果提供客观证据的文件。记录的作用主要是为检测工作的质量效用提供客观证据,为预防和纠错溯源提供依据。
记录的基本要求
1、检测测试过程的基本步骤和依据
2、参加检测人员的资格
3、检测使用的仪器设备及场地
4、检测实验环境条件
5、检测分析的数据
6、检测分析结果的判断
7、检测实验的结论等
记录种类
1、技术记录
技术记录是进行检测所得数据和信息的积累。包括检测过程的原始记录、导出数据(简称原始记录)、合同、任务单,以及与检测工作相关的技术方案、采样点设置图等说明资料。
2、质量记录
质量记录是客观反映质量或质量体系运行过程的信息载体,主要包括质量体系内审和质量管理评审的记录与报告、质量监督、仪器设备运行检查、仪器设备和计量标准档案、人员培训记录档案、申诉以及纠正措施或预防措施等。
记录管理
1、所有的记录必须指定专人负责管理
2、制订各类记录的保存期限
3、涉及客户的记录应制定保密措施,以保护客户信息和所有权
4、记录应保存在适宜的环境及设施中,有效防止污损、变质、虫蛀和丢失
5、记录的维护管理、查阅或借阅应符合保护客户信息和所有权程序要求
6、超过保管期限的记录,由管理人员造册,经批准后,按有关程序予以处理
检测原始记录规范
1、原始记录信息要完整。原始记录应包括以下内容:
a)检测的方法依据;
b)使用的仪器设备名称、型号及编号;
c)检测时的被测样品标识;
d)检测时的环境条件;
e)检测观察结果、数据及其计算;
f)检测人员和复核人员签字;
g)其他必要的说明。
2、原始记录填写人员应准确、规范、完整、客观地记录相关内容,不得使用铅笔书写
3、原始记录因笔误或计算错误需要更改时,应按规定的程序进行修改。如使用单杆划去原数据,在其右上方写上正确数据,并有更改人的签章
4、正确使用法定计量单位
5、使用统一格式的原始记录
检测报告是检测机构向客户提供的最终产品,也是检测机构工作质量的最终体现,因此检测机构应准确、清晰和客观报告进行的每一项检测结果。
检测报告基本要求
1、检测报告的编制应符合国家有关法律法规及检测机构所建立的质量体系文件的规定
2、报告中所使用的术语、定义应与现行有效的国家标准、技术规范一致
3、使用法定计量单位
4、检测数据的处理与表达方式应与现行有效的国家标准、技术规范一致
5、必须加盖相关的印章
6、若有分包项目应注明,必要时可详细说明
检测报告内容
1、标题
2、检测机构名称、地址及联系电话
3、检测报告唯一性标识,报告总页数及页码
4、客户的相关信息
5、检测样品的描述说明和明确标识
6、检测样品的特性及状态
7、检测方法技术依据及说明
8、检测仪器设备及检测环境条件
9、检测的结果,并适当辅以表格或简图加以说明
10、报告批准(或经授权)人、审定人(适用时)、审核人、编制人的签字或等同的标识
11、报告的有效性声明
12、对估算的监测结果不确定度的说明(如果适用)
13、特定方法、客户要求附加的信息(适用时)
检测报告审核与签发
1、报告审核
检测报告在签发前必须进行校对和审核。校对主要是对数据转移、计算处理及报告内容差漏进行校对;审核是对报告的完整性、项目的齐全性、依据的正确性以及结论的正确性进行审查,审查内容包括:
①检测所依据的标准、方法、指导书的有效性;
②检测所依据方法、仪器设备、环境条件选用、数据计算以及所有文字、符号、计量单位的正确性;
③报告的检测结果与检测原始记录的一致性;
④报告内容及其档案要件的完整性;
⑤报告结论的正确性及报告编制的规范性。
2、报告签发
经审核的检测报告由法人或其授权签字人签发,同时应指定专人负责待发检测报告的管理,实行领用登记制度。
有关人员从报告编制、审核到发布或传递检测报告均应遵循保护客户信息和所有权程序的相关规定。
报告由检测机构的负责人或其授权签字人签发,对于授权签字人应满足以下要求:
①相应授权签字领域的资格和经验;
②能参与监督日常报告产生的关键过程;
③熟悉检测标准与检测程序(包括理论基础知识和技术领域的实际能力);
④能对检测结果进行科学的分析评价;
⑤熟悉质量标准体系的知识;
⑥熟悉评审机构方针、政策以及对实验室的有关要求;
⑦有足够的时间参与实验室工作,熟悉实验室质量体系和业务工作的开展。
检测报告更改原因
1、发现检测报告对应的检测仪器设备出现问题,且已影响到该检测报告所涉及的检测结果
2、发现由于采用了不正确或不完善的检测方法,导致检测结果有误
3、发现出具的检测报告有其他错误
4、为满足客户的合理要求
报告的更改方式
1、发布一个新的检测报告,以替代原检测报告。新报告应有新的编号,并标明替代的旧报告号
2、以"报告的更改或补充的通知"的形式通知客户(尤其是采用电子传输时),应统一编制这种文件格式
建立检测报告结论评价用语模式
1、所检项目全部合格
模式:该样品所检项目符合GB×标准。
举例:该样品所检项目符合GB2717-1996酱油卫生标准。
2、所检项目全部不合格
模式:该样品所检项目不符合GB×标准。
举例:该样品所检项目不符合GB2717-1996酱油卫生标准。
3、所检项目少数不合格
模式:该样品所检项目中×不符合GB×标准,其余项目合格。
举例:该样品所检项目中氨基酸态氮不符合GB2717-1996酱油卫生标准,其余项目合格。
4、所检项目少数合格
模式:该样品所检项目中×符合GB×标准,其余项目不合格。
举例:该样品所检项目中砷符合GB2717-1996酱油卫生标准,其余项目不合格。
5、参照标准评价
模式:参照GB×标准,该样品所检项目…,即先加入"参照GB×标准",其后与上述相同。