今日,陕西省市场监督管理局发布《关于 2019 年度食品、医疗器械检验检测机构专项监督检查情况的通知》,对早前进行的全省食品、医疗器械检验检测机构专项监督检查有关情况通知如下:
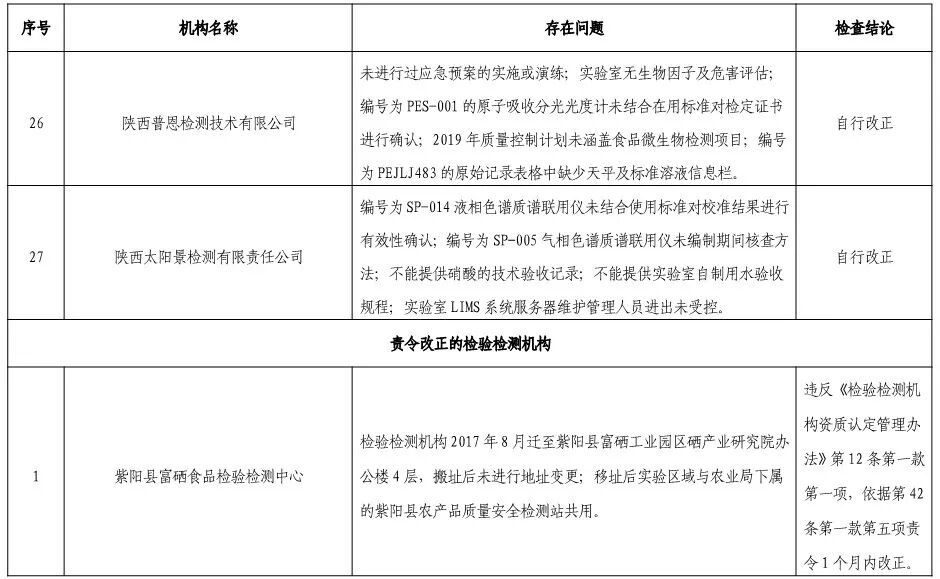
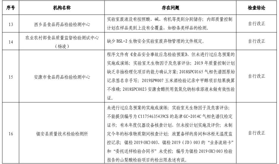
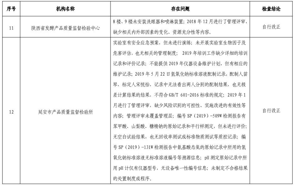
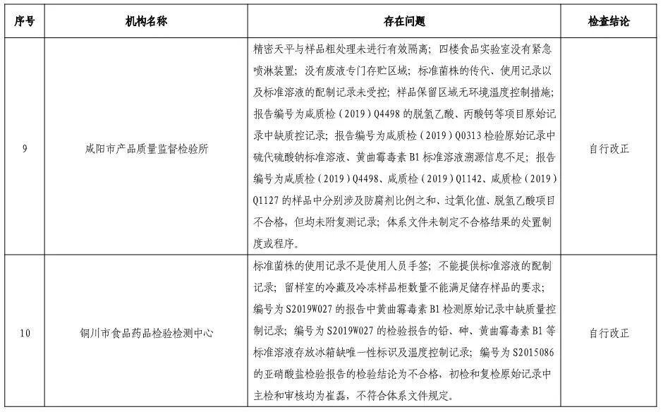
本次监督检查共随机检查 32 家食品、医疗器械类检验检测机构,其中食品类检验检测机构 28 家,医疗器械类检验检测机构 1家,眼镜产品类检验检测机构 3 家。检查过程中共发现报告记录类问题 59 项;仪器设备类问题 43 项;场所环境类问题 37 项;质量管理类问题 21 项;人员管理类问题 8 项。经专家依据《检验检测机构资质认定管理办法》和《食品检验机构资质认定管理办法》对监督检查结果进行研判,监督检查结果如下:自行改正 27 家;责令限期改正 2 家;责令限期整改 2 家;申请注销 1 家。 专项监督检查发现的问题 (一)场所环境方面 未对检测核心区域进行环境温度识别和文件化规定; 部分潜在危险的设备设施没有进行固定; 生物安全防护做的不到位; 个别检验检测机构和当地市场监督部门共用场地; 存在交叉污染的功能区域没有有效的分隔; 实验室功能区域面积不足以支撑同时进行大批量的样品检验; 废液废渣存放区域不符合要求; 实验室应急预案实施做的不到位; 某些设备日常使用中没有定期对其性能进行评估。 (二)人员能力方面 个别检验检测机构部分检验人员没有劳务或聘用合同; 人员监督计划实施不到位; 人员培训计划实施不到位; 部分人员没有建立人员档案。 (三)仪器设备方面 部分设备没有进行有效的计量; 部分计量结果没有进行确认; 仪器设备标签缺失; 无仪器设备期间核查记录; 无标准物质期间核查记录; 部分过期化学试剂没有及时处理; 部分温度控制设备没有监控记录; 部分检验样品存储条件有误; 部分主要检测设备在检测期间状态异常。 (四)质量管理方面 无年度质量控制计划; 质量控制计划没有相对应的质控记录及结果评价; 质量质量控制计划没有覆盖全部检验类型; 内部审核缺少整改要求,内审没有覆盖《食品检验机构资质认定条件》; 部分内审人员无内审人员证书; 管理评审计划缺少审核依据; 管理评审未覆盖管理层; 未针对管理评审输出内容制定落实改进情况。 (五)报告记录方面 超资质认定范围出具检验报告; 报告档案中溯源资料不齐全; 检验报告委托信息填写不完整; 报告原始记录与质控记录不对应; 委托单中客户要求作出结果评价,未明确判定依据; 原始记录缺失部分签名; 报告检验日期与签发日期、检验记录不一致; 原始记录杠改均未签名或盖章; 报告未检出项目未报告检出限; 原始记录使用设备、标准溶液无溯源信息; 样品没有按照标准要求制备,无记录; 原始记录缺少试验过程; 不合格结果原始就无复测记录; 检验报告有分包结果的未提供分包信息。 检查结果处理意见 依据《检验检测机构资质认定管理办法》和《食品检验机构资质认定管理办法》,对存在不符合问题的机构检查结果处理意见如下: (一)韩城市食品检验检测中心、陕西阔成检测服务有限公司等 27 家机构自行改正,将改正结果报属地区(县级市场监管部门。 (二)紫阳县富硒食品检验检测中心、陕西中检检测技术有限公司责令改正,辖区市级市场监管部门要及时跟踪督办,责令其在 1 个月内对照检查发现的问题逐项进行改正并形成书面材料报辖区市级市场监管部门,辖区市级市场监管部门进行现场核实,确认整改到位后报省局。 (三)陕西省眼镜产品质量监督检验站、中量检测认证有限公司责令整改,在整改期间不得向社会出具具有证明作用的检验检测数据、结果,辖区市级市场监管部门要严格按照两个管理办法进行调查处理,并将整改及处理结果及时报省局。 2019 年食品、医疗器械检验检测机构专项监督检查情况汇总表 下一步工作要求 (一)狠抓整改落实 各相关检验检测机构要进一步强化主体责任意识,切实提高法律意识和责任意识,对照通知的共性和突出问题逐项认真分析原因,从中吸取教训,举一反三,逐项细化明晰落实纠正和预防措施,确保问题整改落实到位。进一步加强资质认定法律法规、评审技术标准和检验检测方法的培训学习,查找影响检验检测结果数据准确、可靠的关键环节存在的问题和风险隐患,提升人员素质和检测水平,规范检验检测行为,确保质量管理体系有效运行和检测数据准确可靠。 (二)严格落实属地监管责任 对于本次监督检查发现的主要问题,各相关市场监管局要切实履行职责,确保检验检测机构限期整改到位,并做好跟踪督促检查和后续调查处理工作,对整改不到位的检验检测机构一律严格按照《检验检测机构资质认定管理办法》依法查处。 (三)强化事中事后监管 各市(区)县市场监管部门要持续加大对检验检测机构的日常监管力度,特别是对责令改正、责令整改的机构要增加监管频次,加强对本辖区内获证检验检测机构的监督检查和日常巡查工作,严格规范管理,落实分类监管,同时要督促指导各检验检测机构加强内部质量管理,加强对管理人员和检测人员的培训提高,不断提升检验检测机构的公信力和技术水平。 (四)严厉打击违法违规行为 各级市场监管部门要进一步加大执法力度,按照食品安全“四个最严”的监管要求,严厉打击“未经检验检测或者以篡改数据、结果等方式,出具虚假检验检测数据、结果”、“超出资质认定证书规定的检验检测能力范围,擅自向社会出具具有证明作用数据、结果”等严重违法违规行为,对违法违规行为“零容忍”,保持食品检验检测市场监管的高压态势。














