


附件:

国家市场监督管理总局令
第22号
《市场监督管理执法监督暂行规定》已于2019年12月16日经国家市场监督管理总局2019年第17次局务会议审议通过,现予公布,自2020年4月1日起施行。
局长 肖亚庆
2019年12月31日
市场监督管理执法监督暂行规定
(2019年12月31日国家市场监督管理总局令第22号公布)
第一条 为了督促市场监督管理部门依法履行职责,规范行政执法行为,保护自然人、法人和其他组织的合法权益,根据有关法律、行政法规,制定本规定。
第二条 本规定所称执法监督,是指上级市场监督管理部门对下级市场监督管理部门,各级市场监督管理部门对本部门所属机构、派出机构和执法人员的行政执法及其相关行为进行的检查、审核、评议、纠正等活动。
市场监督管理部门开展执法监督,适用本规定;法律、法规、规章另有规定的,依照其规定。
第三条 执法监督应当坚持监督执法与促进执法相结合、纠正错误与改进工作相结合的原则,保证法律、法规、规章的正确实施。
第四条 各级市场监督管理部门应当加强对执法监督工作的领导,建立健全执法监督工作机制,统筹解决执法监督工作中的重大问题。
第五条 各级市场监督管理部门内设的各业务机构根据职责分工和相关规定,负责实施本业务领域的执法监督工作。
各级市场监督管理部门法制机构在本级市场监督管理部门领导下,具体负责组织、协调、指导和实施执法监督工作。
第六条 执法监督主要包括下列内容:
(一)依法履行市场监督管理执法职责情况;
(二)行政规范性文件的合法性;
(三)公平竞争审查情况;
(四)行政处罚、行政许可、行政强制等具体行政行为的合法性和适当性;
(五)行政处罚裁量基准制度实施情况;
(六)行政执法公示、执法全过程记录、重大执法决定法制审核制度实施情况;
(七)行政复议、行政诉讼、行政执法与刑事司法衔接等制度落实情况;
(八)行政执法责任制的落实情况;
(九)其他需要监督的内容。
第七条 执法监督主要采取下列方式:
(一)行政规范性文件合法性审核;
(二)公平竞争审查;
(三)行政处罚案件审核、听证;
(四)重大执法决定法制审核;
(五)行政复议;
(六)专项执法检查;
(七)执法评议考核;
(八)执法案卷评查;
(九)法治建设评价;
(十)依法可以采取的其他监督方式。
第八条 本规定第七条第(一)项至第(五)项所规定的执法监督方式,依照法律、法规、规章和有关规定执行。
本规定第七条第(六)项至第(八)项所规定的执法监督方式,由市场监督管理部门内设的各业务机构和法制机构单独或者共同实施。
本规定第七条第(九)项所规定的执法监督方式,由市场监督管理部门法制机构实施。
第九条 市场监督管理部门主要针对下列事项开展专项执法检查:
(一)法律、法规、规章、行政规范性文件的执行情况;
(二)重要执法制度的实施情况;
(三)行政执法中具有普遍性的热点、难点、重点问题;
(四)上级机关和有关部门交办、转办、移送的执法事项;
(五)社会公众反映强烈的执法事项;
(六)其他需要开展专项执法检查的事项。
市场监督管理部门应当加强对专项执法检查的统筹安排,统一制定专项执法检查计划,合理确定专项执法检查事项。
第十条 市场监督管理部门主要针对下列事项开展执法评议考核:
(一)执法主体是否合法;
(二)执法行为是否规范;
(三)执法制度是否健全;
(四)执法效果是否良好;
(五)其他需要评议的事项。
市场监督管理部门开展执法评议考核,应当确定执法评议考核的范围和重点,加强评议考核结果运用,落实评议考核奖惩措施。
第十一条 市场监督管理部门主要针对下列事项开展行政处罚案卷评查:
(一)实施行政处罚的主体是否合法;
(二)认定的事实是否清楚,证据是否确凿;
(三)适用法律依据是否准确;
(四)程序是否合法;
(五)自由裁量权运用是否适当;
(六)涉嫌犯罪的案件是否移送司法机关;
(七)案卷的制作、管理是否规范;
(八)需要评查的其他事项。
市场监督管理部门主要针对下列事项开展行政许可案卷评查:
(一)实施行政许可的主体是否合法;
(二)行政许可项目是否有法律、法规、规章依据;
(三)申请材料是否齐全、是否符合法定形式;
(四)实质审查是否符合法定要求;
(五)适用法律依据是否准确;
(六)程序是否合法;
(七)案卷的制作、管理是否规范;
(八)需要评查的其他事项。
市场监督管理部门对其他行政执法案卷的评查事项,参照前款规定执行。
第十二条 市场监督管理部门应当根据法治政府建设的部署和要求,对本级和下级市场监督管理部门法治建设情况进行评价。
法治市场监督管理建设评价办法、指标体系和评分标准由国家市场监督管理总局另行制定。
第十三条 市场监督管理部门在开展执法监督时,可以采取下列措施:
(一)查阅、复制、调取行政执法案卷和其他有关材料;
(二)询问行政执法人员、行政相对人和其他相关人员;
(三)召开座谈会、论证会,开展问卷调查,组织第三方评估;
(四)现场检查、网上检查、查看执法业务管理系统;
(五)走访、回访、暗访;
(六)依法可以采取的其他措施。
第十四条 下级市场监督管理部门应当及时向上级市场监督管理部门报送开展执法监督工作的情况及相关数据。
上级市场监督管理部门可以根据工作需要,要求下级市场监督管理部门报送开展执法监督工作的情况及相关数据。
各级市场监督管理部门应当加强执法监督的信息化建设,实现执法监督信息的互通和共享。
第十五条 市场监督管理部门应当对开展执法监督的情况及时进行汇总、分析。相关执法监督情况经本级市场监督管理部门负责人批准后,可以在适当范围内通报。
第十六条 上级市场监督管理部门在执法监督工作中发现下级市场监督管理部门在履行法定执法职责中存在突出问题的,经本级市场监督管理部门负责人批准,可以约谈下级市场监督管理部门负责人。
第十七条 市场监督管理部门发现本部门所属机构、派出机构和执法人员存在不履行、违法履行或者不当履行法定职责情形的,应当及时予以纠正。
第十八条 上级市场监督管理部门发现下级市场监督管理部门及其执法人员可能存在不履行、违法履行或者不当履行法定职责情形的,经本级市场监督管理部门负责人批准,可以发出执法监督通知书,要求提供相关材料或者情况说明。
下级市场监督管理部门收到执法监督通知书后,应当于十个工作日内提供相关材料或者情况说明。
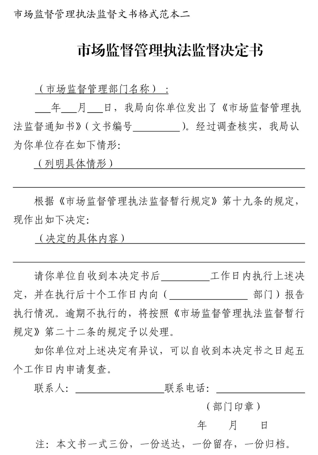
第十九条 上级市场监督管理部门发出执法监督通知书后,经过调查核实,认为下级市场监督管理部门及其执法人员存在不履行、违法履行或者不当履行法定职责情形的,经本级市场监督管理部门负责人批准,可以发出执法监督决定书,要求下级市场监督管理部门限期纠正;必要时可以直接纠正。
下级市场监督管理部门应当在执法监督决定书规定的期限内纠正相关行为,并于纠正后十个工作日内向上级市场监督管理部门报告纠正情况。
第二十条 下级市场监督管理部门对执法监督决定有异议的,可以在五个工作日内申请复查,上级市场监督管理部门应当自收到申请之日起十个工作日内予以复查并答复。
第二十一条 上级市场监督管理部门发现下级市场监督管理部门行政执法工作中存在普遍性问题或者区域性风险,经本级市场监督管理部门负责人批准,可以向下级市场监督管理部门发出执法监督意见书,提出完善制度或者改进工作的要求。
下级市场监督管理部门应当在规定期限内将有关情况报告上级市场监督管理部门。
第二十二条 下级市场监督管理部门不执行执法监督通知书、决定书或者意见书的,上级市场监督管理部门可以责令改正、通报批评,并可以建议有权机关对负有责任的主管人员和相关责任人员予以批评教育、调离执法岗位或者处分。
第二十三条 市场监督管理部门在执法监督中,发现存在不履行、违法履行或者不当履行法定职责情形需要追责问责的,应当根据有关规定处理。
第二十四条 市场监督管理部门应当建立执法容错机制,明确履职标准,完善尽职免责办法。
第二十五条 药品监督管理部门和知识产权行政部门实施执法监督,适用本规定。
第二十六条 本规定自2020年4月1日起施行。2004年1月18日原国家质量监督检验检疫总局令第59号公布的《质量监督检验检疫行政执法监督与行政执法过错责任追究办法》和2015年9月15日原国家工商行政管理总局令第78号公布的《工商行政管理机关执法监督规定》同时废止。