rule

规则篇

【悟空看标准】新版GB 7718、GB 28050重磅发布!附标准全文与解读

发布时间:2025-03-27

图片
图片

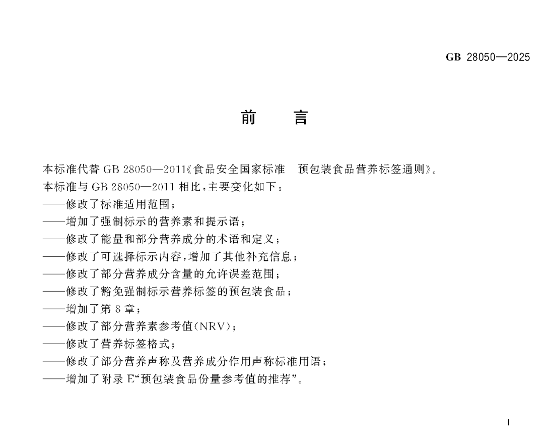
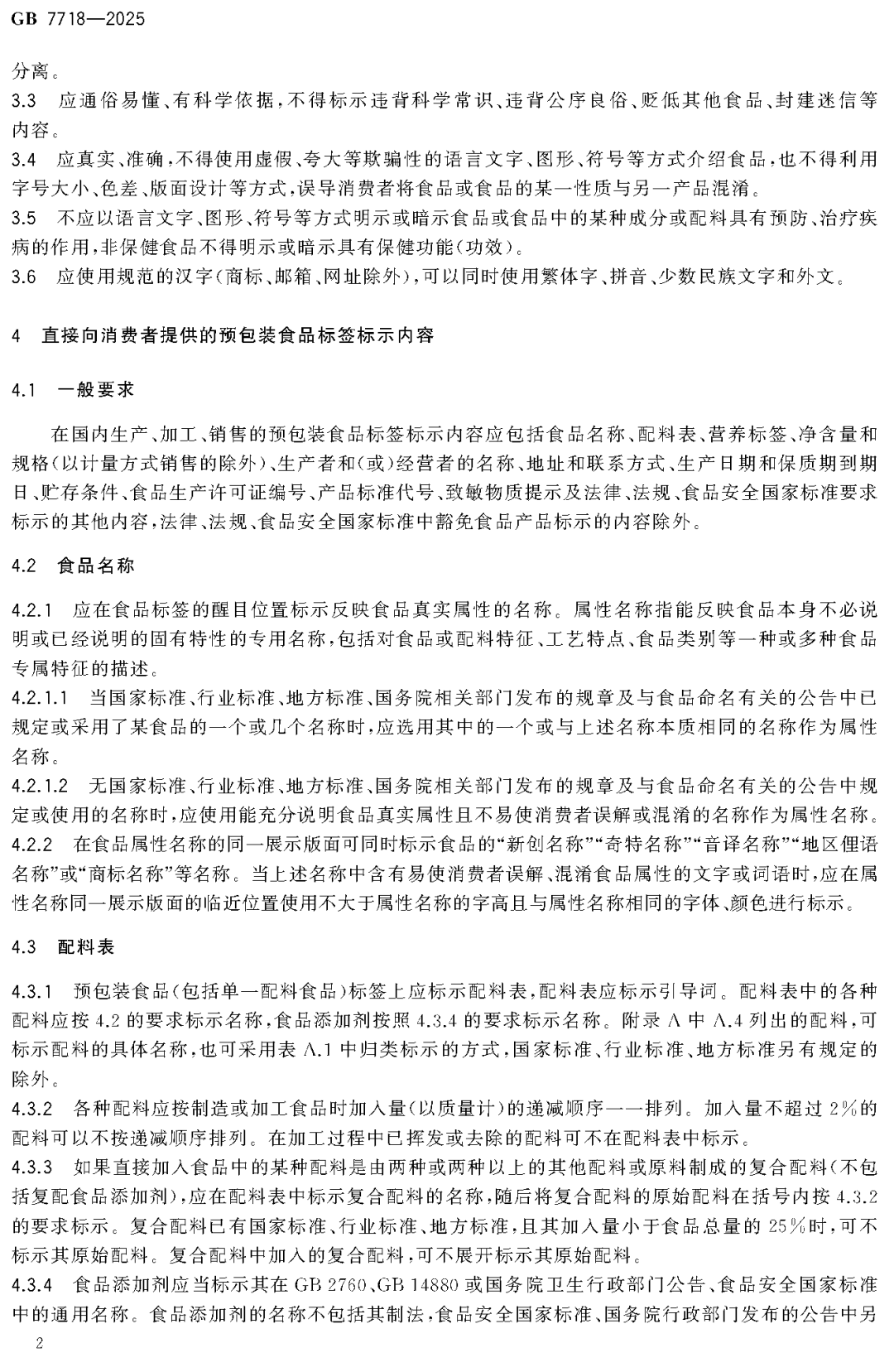
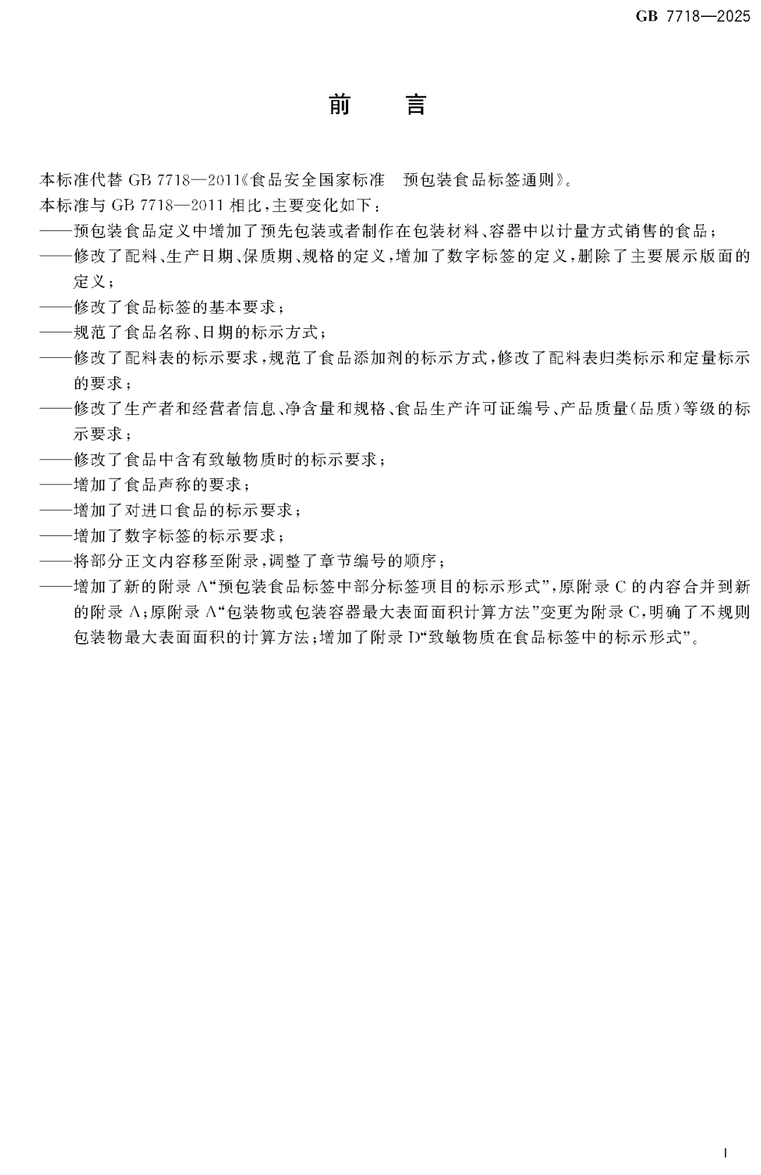
今日(2025.3.27)《<食品安全国家标准 预包装食品标签通则>(GB 7718-2025)等50项食品安全国家标准和9项修改单的公告》发布。

其中关于预包装食品标签的重要标准GB 7718《预包装食品标签通则》、GB 28050 《预包装食品营养标签通则》均进行了更新。

下附具体内容:

图片
图片

根据《中华人民共和国食品安全法》规定,经食品安全国家标准审评委员会审查通过,现发布《食品安全国家标准 预包装食品标签通则》(GB 7718-2025)等50项食品安全国家标准和9项修改单。其编号和名称如下:

GB 7718-2025     预包装食品标签通则

GB 10769-2025    婴幼儿谷类辅助食品

GB 10770-2025    婴幼儿罐装辅助食品

GB 25596-2025    特殊医学用途婴儿配方食品通则

GB 28050-2025    预包装食品营养标签通则

GB 1903.72-2025 (原标准号为GB 22557)食品营养强化剂 乙二胺四乙酸铁钠  

GB 1903.73-2025  食品营养强化剂 氯化钠 

GB 1903.74-2025  食品营养强化剂 L-蛋氨酸(L-甲硫氨酸)

GB 1903.75-2025  食品营养强化剂 (6S)-5-甲基四氢叶酸,氨基葡萄糖盐

GB 19302-2025    发酵乳

GB 31637-2025    食用淀粉

GB 7098-2025     罐头食品

GB 19646-2025    稀奶油、奶油和无水奶油

GB 1886.382-2025(原标准号为GB 26405)食品添加剂 叶黄素

GB 1886.383-2025(原标准号为GB 31630)食品添加剂 聚乙烯醇

GB 1886.384-2025(原标准号为GB 28308)食品添加剂 植物炭黑

GB 1886.385-2025(原标准号为GB 25541)食品添加剂 聚葡萄糖

GB 31661-2025    调制肉制品生产卫生规范

GB 31616-2025    食用畜禽副产品加工卫生规范

GB 31648-2025    食品中二噁英及多氯联苯污染控制规范

GB 14930.2-2025  消毒剂

GB 5009.137-2025 食品中锑的测定

GB 5009.42-2025  食用盐指标的测定

GB 5009.307-2025 食品中甲醛的测定

GB 5009.300-2025 食品中左旋肉碱的测定

GB 5009.256-2025 食品中多种磷酸盐的测定

GB 31604.30-2025 食品接触材料及制品 邻苯二甲酸酯类化合物的测定和迁移量的测定

GB 31604.31-2025 食品接触材料及制品 氯乙烯、1,1-二氯乙烯和1,1-二氯乙烷的残留量和迁移量的测定

GB 5009.5-2025   食品中蛋白质的测定

GB 5009.120-2025 食品中丙酸及其盐的测定

GB 5009.247-2025 食品中纽甜的测定

GB 5009.268-2025 食品中多元素的测定

GB 5009.31-2025  食品中对羟基苯甲酸酯类化合物的测定

GB 5009.229-2025 食品中酸价的测定

GB 5009.183-2025 食品中脲酶的测定

GB 5009.301-2025 食品中渗透压的测定

GB 5009.302-2025 食品中壬基酚的测定

GB 5009.303-2025 食品中酵母β-葡聚糖的测定

GB 5009.304-2025 食品中三价铬和六价铬的测定

GB 5009.305-2025 食品中双酚A、双酚F和双酚S的测定

GB 5009.18-2025  食品中氟的测定

GB 5009.306-2025 食品中二苯醚的测定

GB 31604.61-2025 食品接触材料及制品 2,2,4,4-四甲基-1,3-环丁二醇迁移量的测定

GB 31604.62-2025 食品接触材料及制品 N-亚硝胺类化合物迁移量和释放量的测定

GB 31604.63-2025 食品接触材料及制品 4,4’-联苯二酚和1,1’-磺酰基二(4-氯苯)迁移量的测定

GB 4789.3-2025   食品微生物学检验 大肠菌群计数

GB 4789.42-2025  食品微生物学检验 诺如病毒检验

GB 4789.38-2025  食品微生物学检验 大肠埃希氏菌计数

GB 4789.30-2025  食品微生物学检验 单核细胞增生李斯特氏菌检验

GB 31615.2-2025  食品用菌种安全性评价程序

GB 2762-2022    《食品安全国家标准 食品中污染物限量》第1号修改单

GB 19301-2010   《食品安全国家标准 生乳》第1号修改单 

GB 25190-2010   《食品安全国家标准 灭菌乳》第1号修改单

GB 19299-2015   《食品安全国家标准 果冻》第1号修改单

GB 1886.350-2021《食品安全国家标准 食品添加剂 氧化亚氮》第1号修改单

GB 9685-2016    《食品安全国家标准 食品接触材料及制品用添加剂使用标准》第1号修改单

GB 5009.83-2016 《食品安全国家标准 食品中胡萝卜素的测定》第1号修改单

GB 5009.111-2016《食品安全国家标准 食品中脱氧雪腐镰刀菌烯醇及其乙酰化衍生物的测定》第1号修改单

GB 12456-2021   《食品安全国家标准 食品中总酸的测定》第1号修改单

以上标准文本可在食品安全国家标准数据检索平台(https://sppt.cfsa.net.cn:8086/db)查阅下载。

国家卫生健康委  市场监管总局

2025年3月16日

针对大家关注的GB 7718-2025、GB 28050-2025下附标准原文

图片
图片
图片
图片
图片
图片
图片
图片
图片
图片
图片
图片
图片
图片
图片
图片
图片

向下滑动查看所有内容

图片
图片
图片
图片
图片
图片
图片
图片
图片
图片
图片
图片
图片
图片
图片
图片
图片
图片
图片
图片


图片
图片
图片

向下滑动查看所有内容

图片

联系我们

029-88897888 13468763003

西安悟空检测科技有限公司
Xi'an Wukong Testing Technology Co., Ltd.


悟空检测
手机官网

悟空检测
微信公众号